12 apps for getting things done
These 12 apps can either help you learn and use the Getting Things Done framework directly, or complement it.
With a never-ending to-do list and a constant stream of Slack and email messages, how do you stay focused on the things that matter?
One of our favorite frameworks is the Getting Things Done method — otherwise known as GTD, or the GTD method. Why? It's all in the name. It's a framework that helps you get things done.
Read on to learn more about the GTD method, as well as some of our favorite apps that fit seamlessly into any GTD workflow.
What is GTD?
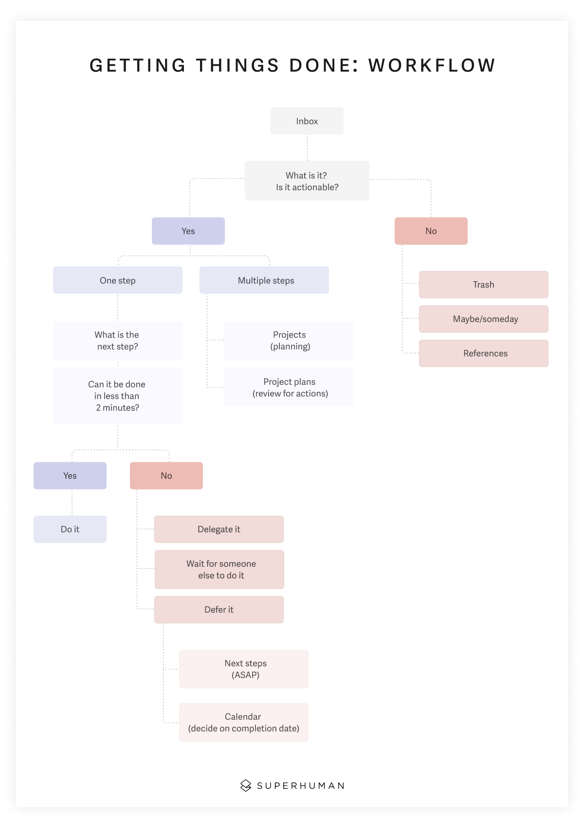
Getting Things Done (or GTD) is a time management framework popularized by author and productivity consultant David Allen. It uses a step-by-step system to move through long and complex to-do lists quickly.

In GTD, there are 5 steps:
- Capture: Move to-do list items from your brain into an external source, like a task manager. That source then becomes your "inbox", where your to-do list lives.
- Clarify: Go through each to-do item one by one, and decide whether each is immediately actionable.
- Organize: If an item is not actionable, put it in the trash (if it's never going to be actionable), in "maybe" (if it might be actionable later), or "reference" (if it contains information you will need). If an item is actionable, determine what the next step should be.
- Reflect: Once a week, review your entire "inbox" to make sure completed items are removed from to-do lists, and to add new items and clarify/organize them.
- Engage: Once you've identified all the next steps for actionable items, sort them by context, time available, energy available, and priority to help you determine the order in which to complete them.
Apps for getting things done help you make the most of GTD
GTD doesn't require a specific app that's one thing people love about it! However, there are a ton of apps that can help you be even more successful at GTD.
At Superhuman Mail, we've already got you covered with an email app that can help you get through email twice as fast. Superhuman Mail helps you respond to important messages in minutes with features like Split, Snippets, and Instant Intro, so you can move on to other tasks on your GTD list.
Get started with Superhuman MailThe other apps on this list are our favorites for task management, deep work, and much more. Some are made specifically for people practicing the GTD method, while others complement the framework, embracing the spirit of GTD by helping you, well, get things done!
Apps for saving time
Hypercontext

What it does: Hypercontext exists to simplify meetings. You can create and distribute agendas, and take notes within the app (that are automatically distributed to attendees once the meeting ends).
How it fits into GTD: Meetings take a lot of time. Hypercontext helps them stay on topic (read: productive), and gives attendees more time back for other tasks.
Why we love it: A 2019 survey found that 67% of people feel like they spend too much time in meetings, which keeps them from being as productive as possible at work. And our own survey revealed that video meetings are the biggest pain point of 44% of remote workers! Anything that can reduce meetings, keep meetings on topic, and make follow-up tasks easy to delegate and track is a win for us.
Engross

What it does: Engross is, at its core, a Pomodoro timer. But it's also more than that, with a planner, calendar, to-do list, and reminder features all built in.
How it fits into GTD: Once you organize all your actionable items in the GTD framework, the Pomodoro method can help you start moving through your to-do list by alternating deep work with short breaks to refresh and prioritize.
Why we love it: There are a lot of Pomodoro timers out there. But Engross stands out because of its reporting and analytics features, which help you analyze historical data to track your work time and see improvement in your time management.
Apps made just for the GTD method
FacileThings

What it does: FacileThings has turned the GTD workflow into an app, with to-do lists tailored specifically for Getting Things Done.
How it fits into GTD: FacileThings organizes to-do lists into projects, which are then organized into actions. It's the GTD method, automated.
Why we love it: GTD is complex, and can have a bit of a learning curve. FacileThings can help guide new believers through the framework before it becomes second nature. Then, once you learn the ins and outs of GTD, FacileThings stays valuable with integrations with other popular productivity tools (like Google Suite, Outlook, Evernote, Dropbox, and more), as well as analytics that can help you iterate on your personal workflow and increase your productivity over time.
Nirvana

What it does: Nirvana combines the familiar UI of a task manager like Asana with steps from the GTD framework.
How it fits into GTD: Nirvana is purposefully designed with steps to gather and organize your tasks and projects, then break them down into next steps. Time and energy filters help you prioritize your tasks the GTD way.
Why we love it: Like FacileThings, Nirvana is an app that can help you learn and master the GTD framework. But whether you're new to GTD or already a professional, you'll love Nirvana's simple, user-friendly design.
Apps for making to-do lists
Evernote

What it does: Evernote makes taking notes and turning them into to-do lists incredibly fast. Plus, you can add images, PDFs, audio, documents, and more — and find whatever you need in your notes with sophisticated search capabilities.
How it fits into GTD: In the "Capture" step of the GTD framework, you collect all your to-dos from wherever they currently live — email, calendar, a work schedule, your brain — and turn them into actionable to-do lists. Evernote allows you to create multiple lists, projects, schedules, and more — all in a single app that syncs across your devices.
Why we love it: Evernote is simple and beautiful, but also powerful. While it's a great place for organizing your to-do lists for the GTD method, you can also use it to take notes in meetings, assign tasks to other people, customize a project workflow, or even plan a trip.
Optional Reading: 9 best to-do list apps.
Todoist

What it does: Todoist is a to-do list app, but packed with powerful features that have made it one of the most popular to-do list apps on the market.
How it fits into GTD: Todoist syncs across platforms and works offline, so no matter where you are when you need to capture a project or task, Todoist can do it.
Why we love it: We love how Todoist gives you a clear overview of your tasks each day, then uses prioritization to remind you about tasks at just the right time. Plus, its productivity visualizations make it easy to see tangible progress on big projects.
Due

What it does: Due is a to-do list app, but its biggest draw is how fast it makes it to set due-date reminders — no scrolling through hours and minutes to get to the right time — and how persistently it ensures you'll never miss a deadline.
How it fits into GTD: If your GTD projects have important deadlines, Due might be the right app for you, with its smart reminder system that makes sure due-date notifications never get buried, and keeps reminding you until you snooze, reschedule, or mark a task complete.
Why we love it: Due is kind of a love-it-or-hate-it app. Those who need its due-date reminders will love how persistent it is, while those who don't struggle to stay on top of their deadlines might find the notifications distracting. But keeping track of both work and life tasks can get overwhelming, and Due makes it a lot harder for anything to slip through the cracks.
Apps for managing tasks
Asana

What it does: Asana is an all-in-one task manager with all the features you need to stay on top of your projects and tasks, and collaborate seamlessly across a team.
How it fits into GTD: The GTD framework is all about breaking each project or task down into actionable next steps, and Asana is set up for doing just that. Every project board can be populated with tasks, which can then become as many subtasks as you need.
Why we love it: Asana is a favorite task manager for so many reasons: it's easy to use, has a simple, clean UI, and makes it easy to stay on top of even the most complex projects by taking them action-by-action.
Omnifocus

What it does: Omnifocus is a task manager that's made for Apple users. With deep integrations with the Apple ecosystem, it feels like a seamlessly built-in part of Mac users' devices.
How it fits into GTD: Similar to Asana, Omnifocus lets you capture projects and tasks, and then break them down into actionable next steps that allow you to follow the GTD framework, all the way through a project's completion.
Why we love it: If there's one place where Asana is lacking, it's notification management. Omnifocus addresses that drawback for Mac users, with its deep integration with Apple products that allow it to utilize MacOS and iOS notifications to help you keep track of deadlines.
Apps for collaborating across teams
Notion

What it does: Notion comes with features and components like notes, databases, kanban boards, wikis, calendars, and more. It's a new way for organizations to create an entire digital workspace from scratch.
How it fits into GTD: Notion is almost endlessly customizable. That means that, while it's not made for the GTD method and it has virtually limitless applications outside of GTD, it can also be tailored to integrate the GTD method into just about any part of your team's flow.
Why we love it: Among so many other things to love, a standout feature of Notion is its flexibility, which allows you to create a completely tailored knowledge management system for yourself or your organization.
Apps for deep work
Sometimes to get done with complex to-do lists you need tools to help you stay focused and avoid distractions, and this is where concentration apps come in handy.
Brain.fm

What it does: Brain.fm takes a science-first approach to create music that is meant to promote creativity and productivity, and help users effortlessly reach a flow state in their work.
How it fits into GTD: Once you've gone through all the steps of the GTD framework, there's only one thing left to do: the actual work. Knocking actionable steps off your to-do list takes focus and hard work, and Brain.fm helps make every day as productive as possible.
Why we love it: Brain.fm's scientists collaborate with researchers at academic institutions, who run tests ranging from MRIs and EEGs to behavioral tests with control groups. They have real-world data that shows how Brain.fm promotes brain activity in areas of focus and creativity.
Forest

What it does: Forest gamifies focus and productivity, offering a reward system for avoiding distractions and working on a task for a set period of time.
How it fits into GTD: Like Brain.fm, Forest comes after you've captured, organized, and engaged with all your tasks — when it's time to actually do the work. Similar to a Pomodoro timer, Forest encourages you to spend a set period of time avoiding distractions and doing deep work.
Why we love it: Forest completely eliminates your phone as a distraction. When you're ready to start deep work, you open the Forest app and start to grow a tree. That tree will die if you use your phone and leave the app. Over time, you can build up an entire forest of trees, each one representing a focused session of work.
Get things done with Superhuman Mail
With Superhuman Mail, you can cut your time spent on email in half, making more time to get things done. Superhuman Mail is the perfect app to complement any of the others on this list. Try Superhuman today!
Get started with Superhuman Mail